Transceiver CW 20 m – Oscillateur et Mélangeur de l’émetteur
Je réunis dans un même article la description de l’oscillateur et du mélangeur de l’émetteur. L’oscillateur génère le signal de fréquence fixe F = 10,240 MHz de l’émetteur. Le mélangeur reçoit ce signal et celui du VFO pour produire un signal dans la bande de fréquence F = [14 ; 14,350] MHz qui sera ensuite amplifié et dirigé vers l’antenne.
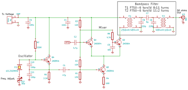
La figure 1 ci-dessous, montre le schéma du circuit.
Télécharger les fichiers Kicad.
1. L’oscillateur
Il comprend 1 seul étage:
- 1 transistor 2N3904,
- oscillateur à quartz du type Colpitts ou Clapp dont la fréquence peut être calée au moyen d’un condensateur,
- fréquence d’oscillation F= 10,240Mhz.
Il n’ y a pas d’étage buffer, le mélangeur réalise l’isolation entre l’oscillateur et le circuit suivant.
On se reportera à l’article décrivant le BFO pour la simulation et la modélisation du quartz.
2. Le mélangeur
J’ai voulu essayer un mélangeur actif construit avec des composants discrets courants, fournissant un haut niveau de sortie. En cherchant, j’ai trouvé un mélangeur construit avec 3 transistors 2N3904. C’est un montage réalisé par KD1JV dans son transceiver ADC-40. Il s’agit d’une réalisation du CA3028 avec des composants discrets.
2.1. Description
Deux transistors forment un amplificateur différentiel. Leurs émetteurs sont reliés entre eux et au collecteur d’un troisième transistor fonctionnant en source de courant constant.
A la sortie j’ai placé un filtre passe bande basé sur le modèle utilisé dans le récepteur.
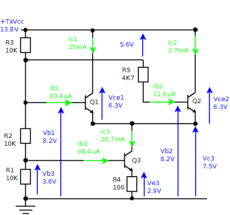
2.2. Analyse en régime continu
Le schéma figure 2 ci-dessous, montre le circuit de simulation LTspice.
Ci-dessous les valeurs des tensions et courants obtenues :
V(txvcc): 13.8 voltage V(b1): 8.23812 voltage Ic(Q1): 0.0249514 device_current Ib(Q1): 8.34458e-005 device_current Ie(Q1): -0.0250349 device_current V(b2): 8.18354 voltage V(c2): 13.8 voltage Ic(Q2): 0.00364799 device_current Ib(Q2): 1.16127e-005 device_current Ie(Q2): -0.0036596 device_current V(b3): 3.62683 voltage V(c3): 7.49554 voltage V(e3): 2.87929 voltage Ic(Q3): 0.0286945 device_current Ib(Q3): 9.84465e-005 device_current Ie(Q3): -0.0287929 device_current
Télécharger les fichiers de simulation LTspice.
Le schéma figure 3 ci-dessous, montre le circuit simplifié en régime continu.
Tous les condensateurs sont remplacés par des circuits ouverts.
Toutes les inductances sont remplacées par des courts-circuits.
On note que:
- les émetteurs de Q1 et Q2 sont au même potentiel,
- les bases de Q1 et Q2 sont au même potentiel.
Télécharger les fichiers de l’éditeur de diagrammes DIA.
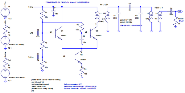
2.3. Analyse en régime variable
Le schéma figure 4 ci-dessous, montre le circuit de simulation LTspice.
La figure 5 ci-dessous, montre le graphe des courants et tensions obtenu avec une tension d’oscillateur sinusoïdale V3 = 1 Vpp de fréquence F = 10,24 MHz et une tension de VFO sinusoïdale V2 = 1 Vpp de fréquence F = 3,76 MHz. Ce qui permet d’obtenir après filtrage, une tension 170 mVpp de fréquence F = 14 MHz sur 50 Ω en sortie.
Télécharger les fichiers de simulation LTspice.
3. Réalisation
3.1. Circuit imprimé
Suivant la méthode modulaire, l’oscillateur et le mélangeur sont montés sur 2 plaques. La photo 1 ci-dessous, montre le circuit de l’oscillateur réalisé sur une plaque d’époxy cuivrée simple face de 24 x 24 mm selon le mode de fabrication décrit dans les articles précédents. Le circuit tracé est un quadrillage: 2 lignes de 8 mm + 2 lignes de 4 mm, 3 colonnes de 8 mm. Nous obtenons ainsi 2×3 = 6 îlots de 8×8 mm. Les 2 lignes de 4 mm, placées de part et d’autre, servent de rail de masse. De même, La photo 2 ci-dessous, montre le circuit du mélangeur réalisé sur une plaque d’époxy cuivrée simple face de 48 x 32 mm. Le circuit tracé est un quadrillage: 3 lignes de 8 mm + 2 lignes de 4 mm, 6 colonnes de 8 mm. Nous obtenons ainsi 3×6 = 18 îlots de 8×8 mm. Les 2 lignes de 4 mm, placées de part et d’autre, servent de rail de masse. L’oscillateur placé à proximité du mélangeur est relié à celui-ci par un simple fil très court. Le mélangeur est relié à la sortie du VFO par un cable coaxial 50Ω RG-174. Attention un seul côté du blindage doit être relié au plan de masse.
3.2. Composants
Les résistances et condensateurs sont des CMS ou SMD 0805 et 1206. Ces composants sont tous achetés sur Ebay qui offre dans ce domaine, un vaste choix (voir fournisseurs en marge) . Le mode de soudage est expliqué dans les articles précédents.
3.3. Bobinages
J’ai utilisé des tores T50-6 que j’avais en stock, achetés chez kits and parts.
Transformateurs T1 et T2
Ils sont réalisés avec du fil de cuivre émaillé de 0,9 mm récupéré dans une alimentation de PC hors d’usage. Pour réaliser T1, j’ai utilisé 16 cm pour les 8 tours et 21 cm pour les 11 tours. Pour réaliser T2, j’ai utilisé 21 cm pour les 11 tours et 6 cm pour les 2 tours. Répartir uniformément les spires du primaire et du secondaire sur le tore.
3.4. Tension d’alimentation
La tension d’alimentation est la ligne TxVcc. La commutation Rx/Tx fera l’objet d’un prochain article. Pour le test, l’alimentation est connectée provisoirement à Vcc = 13,8 V. La tension réelle TxVcc sera inférieure à cette valeur.
4. Test
4.1. Mesure des tensions continues smoke test
Vérifier les tensions base, collecteur et émetteur. Les valeurs sont conformes à la simulation.
4.2. Dispositif
L’entrée du transistor Q3 du mélangeur est reliée à l’oscillateur de l’émetteur. L’entrée du transistor Q1 du mélangeur est reliée à la sortie du VFO. La sortie du mélangeur est relié au Driver.
4.3. Résultat
Signal de sortie
Avec l’oscilloscope, échelle Y=0,1 V/cm, sonde atténuatrice 1:1, échelle X=0.5 us/cm, loupe x5, la photo 3 ci-dessous, montre le signal en sortie Vout ≈ 560 mV pp.
La fréquence F mesurée avec le fréquencemètre ≈ 14,100 MHz.
Références
The ADC-40 All Discrete Component transceiver Revised 6-23-09 – Steven WEBER KD1JV
Index des articles de la catégorie Transceiver
- Transceiver CW 20 m
- Transceiver CW 20 m – Amplificateur audio
- Transceiver CW 20 m – Amplificateur audio V2
- Transceiver CW 20 m – Amplificateur de puissance RF power amplifier
- Transceiver CW 20 m – Amplificateur IF CASCODE
- Transceiver CW 20 m – Amplificateur post-mélangeur
- Transceiver CW 20 m – Atténuateur en pi
- Transceiver CW 20 m – BFO
- Transceiver CW 20 m – Commutation Rx/Tx Switching
- Transceiver CW 20 m – Détecteur de produit
- Transceiver CW 20 m – Emetteur
- Transceiver CW 20 m – Filtre à quartz – Crystal ladder filter
- Transceiver CW 20 m – Filtre de sortie du PA
- Transceiver CW 20 m – Mélangeur – Double Balanced Mixer
- Transceiver CW 20 m – Module RF Version 2
- Transceiver CW 20 m – Oscillateur à réseau déphaseur RC phase shift oscillator
- Transceiver CW 20 m – Oscillateur et Mélangeur de l’émetteur
- Transceiver CW 20 m – PA Driver
- Transceiver CW 20 m – Récepteur – Amplificateur RF
- Transceiver CW 20 m – Récepteur – Filtre passe bande 14 MHz
- Transceiver CW 20 m – VFO – Partie 1
- Transceiver CW 20 m – VFO – Partie 2
- Transceiver CW 20 m – VFO – Partie 3
- Transceiver CW 20 m – VFO – Partie 4
- Transceiver CW 20 m – VFO V3
- Transceiver CW 20 m – VFO Version 2 – Etalement de la bande







