Transceiver CW 20 m – Amplificateur IF CASCODE
Voilà un bon sujet d’étude ! Le montage cascode. Quelques composants courants. La réputation d’un bon comportement en HF. De quoi aiguiser ma curiosité ! Pour la petite histoire, le mot cascode provient du montage à tubes électroniques. Il est la contraction du montage en cascade d’un tube cathode à la masse et d’un tube grille à la masse.
1. Principales propriétés:
- 2 transistors BJT, l’un en émetteur commun, l’autre, en cascade, en base commune,
- haute impédance d’entrée,
- haut gain en tension,
- large bande passante due à la diminution de l’effet des capacités parasites (effet Miller).
2. Cahier des charges :
- amplificateur sélectif à bande étroite accordé sur la fréquence de 10,24 MHz,
- gain en tension maximum attendu 35dB,
- pas d’ AGC, commande manuel du gain par potentiomètre,
- 2 transistors courants 2N3904.
3. Méthode d’analyse
Je procède en 2 étapes, du simple au plus compliqué. Dans la première, je conçois le circuit fixe sans commande de gain. Dans la seconde j’ intègre la fonction de commande de gain.
Le schéma figure 1 ci-dessous montre le circuit à obtenir. Pour approfondir les techniques de polarisation du montage cascode, on se reportera utilement au document de Philippe Roux et à celui de Kenneth R. Laker, cités en référence.
Télécharger les fichiers Kicad.
4. Hypothèses de départ:
- courant de collecteur Ic = 10mA, choisi arbitrairement avec l’intention de l’ajuster lors de la simulation, si nécessaire,
- 1 résistance d’émetteur Re = 220 Ω de rétroaction stabilise le point de repos de la base et une résistance de collecteur Rc = 100 Ω stabilise la tension de repos du collecteur, ces valeurs sont choisies arbitrairement pour assurer la stabilité thermique du circuit sans trop dégrader le gain,
- polarisation par pont de base, je pense qu’il est judicieux de prévoir un pont de base pour Q1 et un autre pour Q2, comme Q1 fixe le courant Ic, la polarisation de Q1 sera rendu variable pour obtenir la commande du gain, le pont de base de Q2 restera fixe,
- gain β=300, le gain indiqué ici est celui du modèle SPICE utilisé, en pratique ceux que j’utilise ont un gain de 150 mesuré au multimètre, la résistance d’émetteur gommera la dispersion de ce paramètre,
- résistance de sortie 50 Ω,
- la tension Vcc = 13,8 V est la tension d’alimentation.
5. Analyse en régime continu
Le schéma figure 2 montre le circuit en régime continu. La bobine du transformateur est un court-circuit avec une résistance = 0,5 Ω (mesurée au multimètre) très faible, négligeable. Les condensateurs de découplage sont des circuits ouverts.
Tension collecteur émetteur : 2Vce = Vcc – Ic(Rc + Re) = 13,8 – 10(0,100 + 0,220) = 10,6 V.
Vce = 10,6/2 = 5,3 V.
5.1. Le transistor Q1 en émetteur commun
Il impose le courant Ic.
Tension de base: Vb1 = IcRe + Vbe = 10 . 0,220 + 0,7 = 2,9 V
Courant de base Ib1 = Ic/β = 10/300 = 33 uA
Dans le pont de pont de base on choisit habituellement un courant Ip1 = 10Ib1 < Ip1 < 20Ib1 soit Ip1 = 330 uA < Ip1 < 660 uA, par exemple 500 uA.
Dans les calculs suivants, les valeurs obtenues sont ajustées aux valeurs standards des composants.
R1 est traversée par le courant Ip1+Ib1 = (13,8 – 2,9)/0,533 d’où R1 = 20 K
R2 est traversée par le courant Ip1 = 2,9/0,500 = 5,6 K. Ces 2 résistances seront ensuite modifiées pour la commande de gain manuelle.
5.2. Le transistor Q2 en base commune
Ic2 = Ic1
Ib2 = Ib1
Tension de base: Vb2 = IcRe + Vce1 + Vbe = 10 . 0,220 + 5,3 + 0,7 = 8,2 V
R3 est traversée par le courant Ip2+Ib2 = (13,8 – 10 . 0,100 – 8,2)/0,533 d’où R1 = 8,2 K
R4 est traversée par le courant Ip2 = 8,2/0,500 = 16 K.
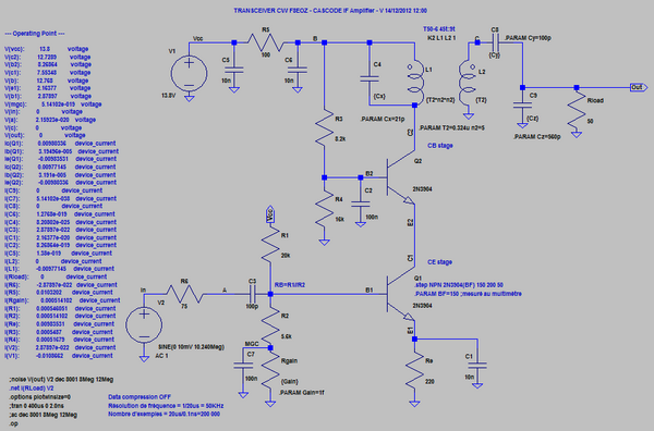
5.3. Simulation LTspice en régime continu
Le schéma figure 3 ci-dessous montre le circuit de simulation. R2 est en série avec la résistance Rgain qui permettra de commander le gain. Pour l’instant celle-ci est neutralisée en lui donnant une valeur négligeable Rgain=1 fΩ. Il n’est pas possible de lui donner une valeur nulle. LTspice refuse.
Les valeurs obtenues ci-dessous, sont très proches des valeurs calculées lors de l’analyse.
V(vcc): 13.8 voltage V(c2): 12.7289 voltage V(b2): 8.26864 voltage V(c1): 7.55348 voltage V(b): 12.768 voltage V(e1): 2.16377 voltage V(b1): 2.87897 voltage Ic(Q1): 0.00980336 device_current Ib(Q1): 3.19496e-005 device_current Ie(Q1): -0.00983531 device_current Ic(Q2): 0.00977145 device_current Ib(Q2): 3.191e-005 device_current Ie(Q2): -0.00980336 device_current I(R1): 0.000546051 device_current I(R2): 0.000514102 device_current I(Re): 0.00983531 device_current I(R3): 0.0005487 device_current I(R4): 0.00051679 device_current I(R5): 0.0103202 device_current I(Rgain): 0.000514102 device_current
Télécharger les fichiers de simulation.
6. Analyse en régime variable
6.1. Le transformateur de sortie T1
L’amplificateur est chargé avec le transformateur sélectif T1. J’ai utilisé un tore T50-6 que j’avais en stock acheté chez kits and parts. Ses caractéristiques sont adaptées à cet usage:
- Optimum Resonant Circuit Range for highest Q and lowest core loss : 3 MHz – 40 MHz
- AL = 4 nH/tour2.
Le primaire est un circuit accordé sur la fréquence intermédiaire IF=10,24MHz. En choisissant 45 tours on obtient l’inductance primaire
L1 = 0,004*45*45 = 8,1 uH.
A la résonance XL = XC et Lω = 1/Cω
d’où C= 1/Lω2 = 1 / 8,1.10-6 * (2. π.10,24.106)2 = 30 pF. Ces valeurs me conviennent bien. Ce condensateur sera formé d’un fixe de 10 pF en parallèle avec un ajustable de 30 pF.
Le secondaire est obtenu simplement avec le rapport de transformation n = 5, soit 45/5=9 tours ce qui donne L2 = 8,1/5*5 = 0,324 uH. Le secondaire est chargé d’un diviseur capacitif adaptant la sortie à 50 Ω.
Si vous n’aimez pas ces calculs, utilisez mini tore calculateur.
6.2. Courbe de réponse en fréquences du circuit simulé avec LTspice
Le schéma figure 4 ci-dessous, montre la courbe obtenue avec les options suivantes:
- simulation AC,
- générateur d’entrée V2: AC Amplitude = 1 V,
- accord de L1, capacité Cx=24 pF,
- charge de L2, capacité Cy=100 pF, Cz=560 pF,
- Rload=50 Ω.
Résultat:
- fréquence f0 = 10,2466 MHz,
- gain = 44 dB,
- fréquences de coupure à -3dB, f1 = 10,189 MHz, f2 = 10,315 MHz,
- bande passante Δf = 126 KHz,
- coefficient de qualité Q = f0/Δf = 81.
Avec des composants réels les résultats seront inférieurs. Mais cela donne une bonne idée du fonctionnement du circuit.
Télécharger les fichiers de simulation.
6.3. Graphe des tensions et courants du circuit simulé avec LTspice
Le schéma figure 5 ci-dessous, montre les signaux obtenus avec les options suivantes:
- simulation Transient, Stop Time 400us, Maximum Timestep 2.0ns
- générateur d’entrée V2: SINE(0 0.1mV 10.240Meg)
- autres paramètres inchangés.
Résultat:
- tension du générateur d’entrée V(in) = 0,100 mVp,
- tension d’entrée V(b1) = 0,050 mVp,
- caractéristique d’entrée de Q1, ΔIb(Q1) = 0,9 uApp, ΔVbe(Q1) = 100 uVpp,
- caractéristique de sortie de Q2, ΔIc(Q2) = 180 uApp, ΔVce(Q2) = 1,2 Vpp,
- tension de sortie V(out) = 16 mVp,
- amplification en tension = 160, gain = 44 dB.
Limite
Des essais ont été faits avec différentes valeurs de la tension d’entrée. Le signal de sortie est déformé a partir de 1 mVp délivré par le générateur d’entrée.
Télécharger les fichiers de simulation.
6. Commande manuelle de gain
6.1. Dispositif
J’ai choisi de disposer dans le circuit de polarisation de base, un potentiomètre monté en résistance variable, shunté en régime variable par un condensateur (voir schéma 1). La résistance talon R2 = 2 K en série avec le potentiomètre, assure le maintien de la résistance d’entrée.
6.2. Calcul
Pour avoir une grande latitude de réglage, j’ai opté pour un potentiomètre de 27 K qui, ajouté en série à la résistance fixe R2, donne une résistance totale de 29 K. En reprenant les éléments du point 5.1, je peux maintenant recalculer la nouvelle valeur de Ip1 et de R1.
Ip1 = 2,9 V/ 29K = 100 uA. Dans R1 circule Ip1 + le courant de base, d’où R1 = 10,9/0,133 = 82K.
6.3. Simulation LTspice en régime continu
Il s’agit de vérifier que le point de repos du circuit n’ a pas changé de manière significative. Ce que montre le tableau ci-dessous comparé à celui du point 5.3.
V(vcc): 13.8 voltage V(c2): 12.7143 voltage V(b2): 8.2568 voltage V(c1): 7.54123 voltage V(b): 12.7539 voltage V(e1): 2.19494 voltage V(b1): 2.91055 voltage Ic(Q1): 0.00994455 device_current Ib(Q1): 3.24343e-005 device_current Ie(Q1): -0.00997699 device_current Ic(Q2): 0.00991217 device_current Ib(Q2): 3.23811e-005 device_current Ie(Q2): -0.00994455 device_current
6.4. Graphe des tensions et courants du circuit simulé avec LTspice
Le schéma figure 6 ci-dessous, montre les signaux obtenus en faisant varier le potentiomètre de gain avec les options suivantes:
- simulation Transient, Stop Time 400us, Maximum Timestep 2.0ns
- générateur d’entrée V2: SINE(0 1mV 10.240Meg)
- .STEP PARAM m 0.10 0.90 0.1
- potentiomètre Rgain = m * 27K
- autres paramètres inchangés.
La figure montre les signaux relevé pour m = 0.1, 0.5, 0.8
La figure 7 ci-dessous, montre le déplacement du point de repos avec la variation du potentiomètre de gain. La variation du gain ne suit pas linéairement la variation du potentiomètre. Pour m=0.1 le gain en tension G =20 dB, pour m = 0.5 G = 41,5 dB, pour m = 1 G = 44 dB.
Télécharger les fichiers de simulation.
7. Réalisation
7.1. Circuit imprimé
La photo 1 ci-dessous, montre le circuit réalisé sur une plaque d’époxy cuivrée simple face de 64 x 24 mm. Pour tracer le circuit j’applique la même méthode que celle utilisée pour les circuits précédents, simple et rapide. Après avoir nettoyé parfaitement la face cuivrée, je l’ enduis entièrement au gros feutre noir permanent. Ensuite, muni d’un réglet et d’une pointe à tracer je trace directement sur la face ainsi enduite, le quadrillage: 3 lignes de 8mm, 8 colonnes de 8mm. Nous obtenons ainsi 3×8 =24 îlots de 8x8mm. La pointe à tracer enlève l’encre. J’obtiens un tracé fin et parfait. Le circuit est plongé dans un petit récipient à peine plus grand que le circuit, contenant un dé à coudre d’eau tiède dans lequel sont dilués 6 grains de perchlorure. Le circuit est gravé en 15mn avec un minimum d’acide. Après l’avoir nettoyé parfaitement, le circuit est étamé immédiatement avec de la soudure et un fer très chaud pour empêcher l’oxydation du cuivre.
7.2. Composants
Le circuit ainsi gravé est fin et précis. Il est bien adapté aux composants CMS ou SMD 0805 et 1206 que j’utilise maintenant presque exclusivement. Le condensateur C4 est un petit trimmer céramique. Ces composants sont tous achetés sur Ebay qui offre dans ce domaine, un vaste choix (voir fournisseurs en marge) . L’étamage du cuivre permet de souder facilement ces petits composants. J’utilise pour les souder, un fer Weller WSP80 muni de la panne standard de 2mm. Le transformateur de sortie, calculée avec mini ring core calculator de DL5SWB est fait de 45 tours pour le primaire et de 9 tours pour le secondaire bobinés sur le primaire dans le même sens, de fil de Cu émaillé de 0,3 mm récupéré sur un ancien BCL. Les spires doivent être réparties sur tout le tore.
8. Test
8.1. Mesure des tensions continues smoke test
Vérifier les tensions base, collecteur et émetteur. Les valeurs sont conformes à la simulation.
8.2. Dispositif
Le circuit est relié directement au condensateur de sortie du filtre à quartz.
Générateur HF maison fournissant 0.5 mVp à F = 14.1 MHz connecté à l’entrée BNC (antenne).
Résistance de charge connectée en sortie de l’amplificateur = 50 ohms.
8.3. Résultat
Avec l’oscilloscope, échelle Y=10mV/cm, sonde atténuatrice 1:1, échelle X=0,5 us/cm loupe x5, la photo 2 ci-dessous, montre le signal obtenu en sortie Vout ≈ 40 mV pp et F ≈ 10MHz.
Références
CONCEPTION D’UN AMPLIFICATEUR SELECTIF « CASCODE » – Philippe Roux – IUT de Bordeaux
High Frequency BJT Model Cascode BJT Amplifier – Kenneth R. Laker – UPenn
Index des articles de la catégorie Transceiver
- Transceiver CW 20 m
- Transceiver CW 20 m – Amplificateur audio
- Transceiver CW 20 m – Amplificateur audio V2
- Transceiver CW 20 m – Amplificateur de puissance RF power amplifier
- Transceiver CW 20 m – Amplificateur IF CASCODE
- Transceiver CW 20 m – Amplificateur post-mélangeur
- Transceiver CW 20 m – Atténuateur en pi
- Transceiver CW 20 m – BFO
- Transceiver CW 20 m – Commutation Rx/Tx Switching
- Transceiver CW 20 m – Détecteur de produit
- Transceiver CW 20 m – Emetteur
- Transceiver CW 20 m – Filtre à quartz – Crystal ladder filter
- Transceiver CW 20 m – Filtre de sortie du PA
- Transceiver CW 20 m – Mélangeur – Double Balanced Mixer
- Transceiver CW 20 m – Module RF Version 2
- Transceiver CW 20 m – Oscillateur à réseau déphaseur RC phase shift oscillator
- Transceiver CW 20 m – Oscillateur et Mélangeur de l’émetteur
- Transceiver CW 20 m – PA Driver
- Transceiver CW 20 m – Récepteur – Amplificateur RF
- Transceiver CW 20 m – Récepteur – Filtre passe bande 14 MHz
- Transceiver CW 20 m – VFO – Partie 1
- Transceiver CW 20 m – VFO – Partie 2
- Transceiver CW 20 m – VFO – Partie 3
- Transceiver CW 20 m – VFO – Partie 4
- Transceiver CW 20 m – VFO V3
- Transceiver CW 20 m – VFO Version 2 – Etalement de la bande









[...] Transceiver CW 20 m – Filtre à quartz – Crystal ladder filter Transceiver CW 20 m – BFO Transceiver CW 20 m – Amplificateur IF CASCODE Transceiver CW 20 m – Amplificateur [...]