Jeudi 12 mars 2015 16:07:12
- Modifié le Mardi 19 avril 2016 19:38:16

« On ne connaît que les choses que l’on apprivoise. » Le petit prince – Antoine de Saint-Exupéry 1900-1944.
J’ai en réserve plusieurs projets à base de microcontrôleurs en lien avec l’émission-réception. Je relate dans cet article les étapes qui me permettent de dresser un atelier complet de développement et de faire mes premiers pas avec les microcontrôleurs AVR.
De ce premier contact avec AVR, les premiers mots qui me viennent à l’esprit sont: facilité, ouverture, gratuité. Facilité de mise en oeuvre, monde ouvert disposant d’une vaste bibliothèque de programmes et de nombreux outils open-source de développement gratuits dans différents langages. Un espace immense à explorer. Lire la suite…
Tags:
ATMEGA8-16PU,
Atmel,
ATTINY2313A-PU,
AVR,
AVR910,
AVRdude,
ISP,
Tcl,
USB,
USBasp,
USBtinyISP,
USNtinyISP,
WinAVR
Catégories:
Microcontrôleur
|
Aucun Commentaire |
Lundi 2 février 2015 12:38:43
- Modifié le Dimanche 8 mars 2015 15:18:36

J’ai commencé la réalisation du châssis et du boîtier. J’ai choisi de monter chaque module sur plaquette PCB FR4 pastillée étamée à trous métallisés double face de 5x7x0,16 cm. Disponibles sur Ebay, ces plaquettes sont de bonne qualité, d’un prix abordable achetées par paquet. Elles sont fixées sur le châssis. Je reviendrai plus tard sur sa fabrication. Avec la première version j’ai repris lentement possession d’un domaine que j’avais laissé depuis longtemps (Photo ci-contre L’ Emission et la Réception d’Amateur de Roger A. RAFFIN F3AV 6ème édition 1966).
Fiat lux… A l’écoute des QSO, à l’observation des performances du récepteur, à la lumière de l’expérience acquise je révise chaque module. Lire la suite…
Jeudi 9 octobre 2014 13:56:12
- Modifié le Vendredi 10 octobre 2014 09:10:47

Figure 1 – CW sidetone
Là, posé sur l’établi le fer à souder encore chaud. Je reprends la plume pour rédiger cet article qui s’inscrit dans le projet de refonte de l’étage audio du transceiver qui sera composé des éléments suivants:
- filtre CW passe-bande 100 Hz (cellule de Rauch),
- préamplificateur passe bande,
- oscillateur sidetone,
- amplificateur,
- mute.
J’ai cru bon commencer par ce qui me semblait le plus simple, l’oscillateur d’écoute locale ou sidetone. Lire la suite…
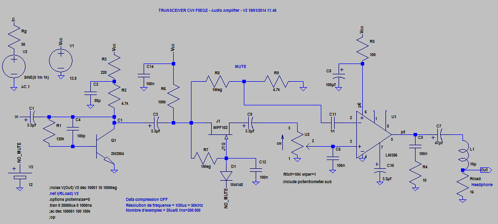
Jeudi 7 août 2014 18:35:45
- Modifié le Jeudi 9 octobre 2014 19:34:29

Figure 1: Amplificateur Audio V2
A l’usage j’ai trouvé l’amplificateur audio un peu faible. Je l’ai remplacé par le circuit figure 1 ci-contre. Le premier étage sert de tampon entre la sortie du détecteur de produit et l’amplificateur. Lire la suite…
Mercredi 30 juillet 2014 17:24:58
- Modifié le Jeudi 8 décembre 2016 12:18:18

Figure 1 – Le circuit câblé
J’ai réalisé une version plus compacte du fréquencemètre à insérer dans le boîtier du transceiver que je suis en train de construire. Le circuit figure 1 est câblé sur une plaque d’époxy FR4 pastillée, étamée double face de 5×7 cm. L’afficheur LCD est enfiché sur cette plaque. Quatre vis sont prévues pour le fixer sur le panneau avant du futur boîtier. Le firmware fcounter14 n’a pas été modifié il est disponible en téléchargement en version source et Hexa. L’utilisation des boutons-poussoirs évite toute modification du firmware (voir description), le fréquencemètre est utilisable dans différentes configurations matérielles:
- choix du mode: avec ou sans IF, LO+IF, LO-IF, IF-LO, (avec LO = ocillateur local, IF = fréquence intermédiaire),
- valeur de la fréquence IF. Lire la suite…
Samedi 29 mars 2014 12:21:51
- Modifié le Jeudi 9 octobre 2014 17:45:58

Côte d’Opale
Dieu que notre planète est belle, que mon pays est beau, que ma région est belle! En cette fin de journée magnifique de début mars, le soleil se couche embrasant la côte d’Opale, les dernières grandes falaises de l’Europe occidentale. La Manche, paisible comme un lac, roule de petites vagues. Mon épouse et moi parcourons à grandes bouffées d’iode, le sentier du littoral de Boulogne sur Mer à Wimereux, jusqu’à la tombée de la nuit… C’est d’ici que le 27 Mars 1899, Marconi réussit la liaison radio télégraphique entre DOUVRES (South Foreland) et WIMEREUX .
Lire la suite…
Tags:
1N4756,
2N7000,
AKO,
Boulogne sur Mer,
HD1250,
Heathkit,
LM317,
Marconi,
MPSH10,
varactor,
varicap,
Wimereux
Catégories:
Transceiver
|
2 Commentaires |
Vendredi 22 novembre 2013 16:22:02
- Modifié le Lundi 21 avril 2014 15:22:00
Vita brevis, ars longa. L’année s’achève déjà. J’arrive au dernier étage de mon transceiver. Je me suis orienté a priori vers l’utilisation des transistors de commutation MOSFET qui sont utilisés en commutation rapide de haute puissance. Le modèle IRF510, l’un des plus utilisés en QRP, est disponible pour moins de 1 euro. Pour quelques euros il est possible de se construire un PA QRP. Le net foisonne d’exemples d’ amplificateur de puissance RF. En reproduire un serait certes un bon exercice de soudure mais me laisserait sur ma faim. Je veux en savoir un peu plus sur ces composants et faire ma propre expérience. Lire la suite…
Tags:
CFL,
CMS,
FT50-43,
IRF510,
LFC,
MOSFET,
PA,
QRP,
SMD,
T50-2,
T50-6
Catégories:
Transceiver
|
Aucun Commentaire |
Lundi 18 novembre 2013 13:20:48
- Modifié le Jeudi 31 juillet 2014 10:08:42
Mon blog a disparu des écrans le 19 octobre 2013 dans le courant de l’après-midi. Les serveurs de mon hébergeur venaient de subir un grave piratage avec destruction de données. Confiant dans la technique et le savoir-faire des informaticiens, j’attendais quelques temps. L’hébergeur me garantit des sauvegardes dans son contrat. Malheureusement les serveurs de sauvegarde avaient été aussi touchés. Après maintes tentatives de réparation semble-t-il, aux dires de l’hébergeur, près d’un mois s’est écoulé. Le 15 novembre 2013 je recevais finalement un mail qui m’annonçait que mes données n’étaient pas récupérables. Le 16 novembre un nouvel espace vierge était remis à ma disposition. Dans la matinée du 16, je restaurais facilement l’ensemble du blog et sa base de données grâce aux sauvegardes personnelles que je fais régulièrement.
Ne vous fiez donc pas aux sauvegardes de l’hébergeur. Faites toujours et régulièrement des sauvegardes complètes de votre blog, répertoires, fichiers, base de données. Certains ont dû perdre dans cette désagréable expérience des mois, voire des années de travail.
Index des articles de la catégorie Blog
Jeudi 23 mai 2013 15:02:50
- Modifié le Lundi 18 novembre 2013 13:40:05
Festina lente, voilà plusieurs semaines que je cogite cet article, à lire, à décortiquer des schémas. Après un temps de repos laissant se décanter les idées, j’entame ce sujet passionnant. Toute la difficulté à appréhender le dispositif de commutation vient de sa dispersion dans le schéma électronique. Dispersion inhérente aux fonctions à commuter : RIT qui agit sur le VFO, MUTE qui agit sur l’amplification audio, QSK qui agit sur l’entrée du transceiver, interrupteur ON/OFF qui met sous tension l’émetteur. Mon but consiste à rassembler en un seul chapitre, à synthétiser l’ensemble du dispositif. Lire la suite…
Tags:
1N4756,
2N3819,
2N3906,
2N7000,
clef,
CMS,
Commutation,
cutoff,
full break-in,
JFET,
manipulateur,
MOSFET,
MPF102,
PNP,
QSK,
RIT,
saturation,
Sidetone,
SMD
Catégories:
Transceiver
|
1 Commentaire |
Jeudi 25 avril 2013 16:53:14
- Modifié le Lundi 13 mai 2013 12:50:53
Je réunis dans un même article la description de l’oscillateur et du mélangeur de l’émetteur. L’oscillateur génère le signal de fréquence fixe F = 10,240 MHz de l’émetteur. Le mélangeur reçoit ce signal et celui du VFO pour produire un signal dans la bande de fréquence F = [14 ; 14,350] MHz qui sera ensuite amplifié et dirigé vers l’antenne. Lire la suite…