F8EOZ » Bode http://www.f8eoz.com Informatique - Electronique - Ham radio Thu, 11 May 2017 15:37:43 +0000 fr-FR hourly 1 http://wordpress.org/?v=3.5 Transceiver CW 20 m – VFO – Partie 4 http://www.f8eoz.com/?p=1234 http://www.f8eoz.com/?p=1234#comments Mon, 11 Jun 2012 15:07:00 +0000 admin http://www.f8eoz.com/?p=1234 Amplificateur du VFO
Rien que de classique dans cet amplificateur à émetteur commun. Polarisation par pont de base, résistance d’émetteur pour stabiliser le point de repos, sortie sur le collecteur chargé par le filtre passe-bas décrit en partie 3 avec adaptation d’impédance.
Ce montage est l’occasion de tester PSpice, un outil de simulation disponible sur internet.
Pour l’étudier et simuler son fonctionnement j’ai choisi d’utiliser PSpice 9.1 Student version. Voir note d’installation ci-dessous.

Polarisation du transistor
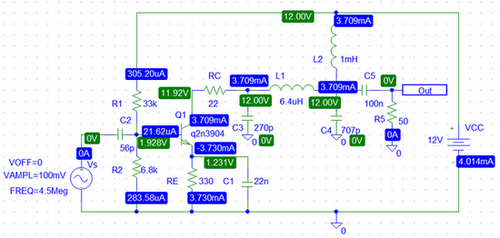
Avec le schéma du circuit Fig. 1, ci-dessous, il est facile avec Pspice de tracer le réseau des caractéristiques de sortie du transistor, la droite de charge (load line) et de déterminer le point de repos (quiescent point ou Q-point). Les 2 sondes de courant, l’une sur le collecteur, l’autre sur la résistance de charge servent au tracé du réseau. Dans Analyse Setup, choisir DC Sweep avec l’option Nested DC Sweep, choisir aussi Parametric pour analyser l’effet de multiples valeurs du paramètre global Rload.

Fig. 1 Schéma du circuit d’analyse du réseau de caractéristiques de sortie


Le réseau obtenu est représenté Fig. 2 ci-dessous. Il est tracé dans la plage des valeurs des courants Ic et Ib qui nous intéressent. On observe la rotation de la droite de charge en fonction de la valeur de la résistance de charge Rload dont le centre de rotation est le point de Cutoff . Le courant de base Ib varie de 10uA à 100uA par pas de 10uA. Rload varie de 100 ohms à 500 ohms par pas de 100 ohms.
Détermination de β à partir du graphique
βAC = ∆IC /∆IB = (5,3 mA – 3,4 mA) / (30 uA – 20 uA) = 1,9 mA / 10 uA = 190 à VCE = 10 V
βDC = IC / IB = 3,4 mA / 20 uA = 170 à VCE= 10 V

Fig.2 Réseau de caractéristiques de sortie

Télécharger les fichiers PSpice du réseau de caractéristiques de sortie.

Simulation Bias Point Detail
Calcul du courant de base IB et du courant de collecteur IC
Données :
VCC = 12 V
ß typique = 150
RE = 330 Ω RC = 22 Ω R1 = 33 KΩ R2 = 6,8 KΩ
IC0 courant de collecteur de polarisation.
IB0 courant de base de polarisation.
Hypothèse à vérifier : le courant dans le pont de base R1 et R2 est >> IB0.

Calcul:
Le gain en courant ß du transistor est >> 1, en admettant que :
IC = IE . β / (1 + β) ≈ IE il vient, IC0 = VE0 / RE = IE.
De ce fait le gain β n’intervient plus dans les formules suivantes.
IE = (1 / RE ) . [VCC .( R2 / (R1 + R2)) - Uj] = ( 1 / 0,33) . [ 12 . (6,8 / (33 + 6,8)) - 0,7] = 4,1 mA,
avec Uj = 0,7 V (jonction BE),
IC0 = IE = 4,1 mA.
On vérifie que le courant dans le pont de base VCC / (R1 + R2) = 12 / (33 + 6,8 ) = 302 μA est bien >> IB0 = IC0 / β = 27 μA ( courant dans le pont de base > 10 IB0 ).
On en déduit :
VE0 = RE . IE0 = 0,330 . 4,1 = 1,35 V,
VC0 = VCC – RC . IC0 = 12 – 0,022 . 4,1 = 11,91 V,
VCE0 = VC0 – VE0 = 11,91 – 1,35 = 10,56 V.

Avec quelques clics, la simulation Fig. 3 permet de connaître les tensions et courants de tous les noeuds du circuit calculés avec les formules précédentes. On vérifie :
IB0 = 21,62 uA ≈ 27 uA calculé,
IE = 3,73 mA ≈ 4,1 mA calculé,
VE0 = 1,231 V ≈ 1,35 V calculé,
VC0 = 11,92 V ≈ 11,91 V calculé,
VCE0 = VC0 – VE0= 11,92 – 1,231 = 10,689 V ≈ 10,56 V calculé.

Fig. 3 Analyse du circuit avec Bias Point Detail

Je continue l’étude de PSpice appliquée à l’analyse de l’amplificateur du VFO.

Analyse de l’impédance de sortie
Le circuit Fig. 4 est examiné avec l’analyse Transient (domaine du temps) avec les paramètres suivants:
Print Step = 0.1ms
Final Time = 200ms
No-Print Delay = 150ms.
Je crée un paramètre global F0 qui désigne la fréquence du générateur Vout.
J’utilise la fonction Parametric de Analysis Setup avec les paramètres suivants:
Swept Var. Type = Global Parameter
Sweep Type = Linear
Name = F0
Start Value = 3.7Meg
End Value = 4.2 Meg
Increment = 0.1Meg.
J’affiche l’expression RMS(V(Vout))/RMS(I(C5)), qui représente l’impédance de sortie du circuit.

Fig. 4 Schéma du circuit d’analyse de l’impédance de sortie

Le graphe obtenu Fig. 5 montre que l’impédance de sortie Zo dans la plage de fréquences, varie de 27 à 150 ohms:

 
Fréquence MHz Impédance Zo ohms
3.7 27
3.8 46
3.9 71
4.0 103
4.1 150
4.2 46

Fig 5. Graphe de l’impédance de sortie

Analyse de la réponse en fréquence
Le circuit Fig. 6 est examiné avec l’analyse AC Sweep (domaine des fréquences) avec les paramètres suivants:
AC Sweep Type = Decade
Pts/Decade = 100
Start Freq. = 1 Meg
End Freq. = 100Meg

Fig. 6 Schéma du circuit d’analyse de la réponse en fréquence

Le diagramme de Bode obtenu Fig. 7 montre que le gain maximum G = 22,135 est obtenu à la fréquence F = 4,0128 MHz.

Fig 7. Diagramme de Bode

Télécharger les fichiers PSpice de simulation.

Réalisation
Le circuit est réalisé sur une plaque d’époxy cuivrée simple face de 7 x 3,2 cm.
Pour dessiner le circuit, j’utilise 2 feutres fins de la marque STABILO feutre OHPen universal pour films transparents, noir F, permanent, largeur de tracé: 0,7 mm, et S largeur de tracé: 0,4 mm. Pour noircir les surfaces j’utilise un feutre large noir permanent CIF.
La gravure est simple: 9 x 4 = 36 îlots identiques. Un îlot a été divisé en 2 parties identiques pour souder le transistor de l’amplificateur du fréquencemètre. Chaque îlot est séparé de 0,5 mm pour permettre de placer éventuellement des composants CMS 1206 ou 0805. En effet, le circuit est dense. Pour réduire les connexions j’ai utilisé chaque fois que possible ces composants minuscules qui se soudent très facilement en utilisant la technique décrite par Francis THOBOIS. Cette plaque est soudée au moyen du fil de masse sur la plaque d’époxy cuivrée qui sert de support à toutes les cartes. La photo 1 montre le circuit en gros plan. On y distingue les CMS.  La photo 2 montre le circuit en test avec le potentiomètre, l’inverseur, le connecteur BNC vers le fréquencemètre, la résistance de charge de 47 ohms soudés provisoirement. Le circuit sera ensuite entouré d’un blindage d’époxy cuivré.

Photo 2

Test
Résistance de charge connectée en sortie du VFO = 47 ohms ≈ 50 ohms.
Fréquence de mesure F = 4MHz.
Après un temps de chauffage de 15 mn pour assurer la stabilité de l’oscillateur,
avec la sonde 1:1 à l’échelle 0,5V/cm, l’oscilloscope donne Vpp = 2,9V.
Pour la mesure HF, j’utilise aussi une sonde HF sur le modèle N5ESE’s Ballpoint RF Probe. La sonde donne sur le multimètre Vrms = 1,132 V soit Vpp = 1,132*2*√2 = 3,2 V valeur voisine de celle lue sur l’oscilloscope.
Calcul de la puissance de sortie Po sur 50 ohms:
Po = 1.132 * 1.132 / 50 = 26 mW soit 10 log 26 = 14dBm.
En faisant varier la fréquence d’un bout à l’autre de la gamme, la sonde HF indique Vrms = [0,970; 1,170] V
Comme on le constate sur la photo 3, le signal en sortie est net.

Photo 3 signal de sortie du VFO


Installer PSpice 9.1 Student version
PSpice permet de concevoir et de simuler des circuits analogiques et numériques. Student version est une version libre, allégée mais qui, pour l’amateur et l’étudiant est tout à fait adaptée à la simulation et à la compréhension du fonctionnement des circuits électroniques. Je l’ai installée sur W7 64 bits. Son installation est très rapide et sans soucis si vous suivez la procédure suivante:
1) Télécharger PSpice ici
2) Décompressez le ficier zip dans un répertoire temporaire
3) Dans ce répertoire exécuter Setup.exe
4) Très important: cochez l’option Schematics, sinon il vous sera impossible d’exécuter la simulation.

Cocher Schematics

Le logiciel est installé dans le répertoire Programmes/ORCAD_Demo.
Pour l’exécuter cliquer sur le manager …/PSpice/appmgr.exe. Là, créez un workspace d’où il est possible de lancer l’éditeur de schémas et la simulation.
Dans l’éditeur de schémas, si cela n’est pas fait, indiquez les bibliothèques de composants. Pour cela, aller dans Option>Editor Configuration bouton Library Settings, sélectionner:
abm .slb
analog.slb ,analog .plb
analog_p.slb
breakout .slb
eval.slb , eval.plb
port .slb
source.slb
sourcstm.slb
special.slb .

Tous ces paramètres sont stockés dans le fichier PSPICEEV.INI. Ce fichier n’est pas placé dans le répertoire du logiciel ORCAD_Demo mais dans un répertoire du système d’exploitation. Pour le trouver, faire une recherche avec l’explorateur Windows. Si, comme moi, vous le modifiez, faire d’abord une copie de sauvegarde et vous donner les droits de le modifier. J’ai été conduit à le modifier pour réparer 2 erreurs:
dans l’éditeur de schémas « undefined format layout choosen: pcboard »
dans examine netlist « out of memory »
J’ai modifié la section [SCHEMATICS INTERFACES]. En cas de problème téléchargez mon fichier PSPICEEV.INI, vérifiez chaque section.

Références : PSpice help contient la description des paramètres de PSPICEEV.INI

Il existe de nombreux tutoriels. Have fun!

Index des articles de la catégorie Transceiver


]]>
http://www.f8eoz.com/?feed=rss2&p=1234 1
Transceiver CW 20 m – VFO – Partie 3 http://www.f8eoz.com/?p=1187 http://www.f8eoz.com/?p=1187#comments Thu, 31 May 2012 10:39:10 +0000 admin http://www.f8eoz.com/?p=1187 Filtre passe-bas
Le circuit de sortie de l’amplificateur du VFO est un filtre passe-bas en pi qui adapte aussi l’impédance de sortie à la valeur standard de 50 ohms.

Calcul du filtre
Pour réaliser le filtre, je me suis appuyé sur l’excellente étude de Richard Harris G3OTK disponible sur sur le site ITCHEN VALLEY Radio club G0IVR. Il traite dans 9 documents Part1 à Part 9, tous les aspects de la réalisation des filtres d’une manière claire avec des exemples pratiques.

Simulation
Sur cette base, j’ai construit un modèle de simulation qui, entièrement paramétrable avec LTspiceIV de LINEAR TECHNOLOGY, montre les différentes étapes de la réalisation du filtre.

Le modèle montre les 3 étapes de la conception du filtre :
1° le filtre avec valeurs normalisées à 1 ohms, 1 rad/s ,
2° le filtre avec impédance d’entrée choisie, l’impédance de sortie étant égale à celle d’entrée,
3° le filtre final avec impédance de sortie adaptée avec le théorème de Barlett.


Paramètres
Les paramètres sont présentés dans l’ordre d’utilisation.

1- Filtre avec valeurs normalisées à 1 ohms, 1 rad/s.
La table 1 du document Band pass filter design Part 1. Band pass filters from first principles Richard Harris G3OTK donne les paramètres G1, G2, G3 pour chaque type de courbe de réponse. G1 correspond à la capacité 1, G2 à l’inductance, G3 à la capacité 2 du filtre.
Les lignes issues de la table 1 sont reproduites dans le modèle sous forme de commentaire ou de directive. Choisir la courbe de réponse en cochant en directive la ligne .PARAM de cette courbe, par exemple la ligne Butterworth, les autres sont cochées en commentaires.

Values for three section low pass filter normalised to 1 Ohm & 1 rad/sec
.PARAM g1=1.0000 g2=2.0000 g3=1.0000 ;Butterworth
.PARAM g1=1.0316 g2=1.1474 g3=1.0316 ;Chebychev 01dB ripple
.PARAM g1=2.0237 g2=0.9941 g3=2.0237 ;Chebychev 0.1dB ripple
.PARAM g1=2.196 g2=0.9674 g3=0.3364 ;Gaussian

Choisir ensuite la bande passante FBw. Dans le cas d’un filtre passe-bas, la bande passante est égale à la fréquence de coupure, par exemple 4,5 MHz. Le paramètre RT=1, résistance terminale ne doit pas être modifié.

.PARAM RT=1
.PARAM FBw=4.5Meg

Les autres paramètres, inductance L1, capacités C1 et C2 sont obtenus par calcul.

.PARAM L1 = g2 *RT / ( wFunc(FBw))
.PARAM C1 = g1 / (wFunc(FBw)* RT)
.PARAM C2 = g3 / (wFunc(FBw)* RT)

Remarque:
LTSPICE permet d’écrire des fonctions qui sont utilisées dans les calculs. Par exemple la fonction wFunc calcule la vitesse angulaire ω à la fréquence f:

.func wFunc(f) {2*pi*f}

2- Filtre avec impédance d’entrée choisie, l’impédance de sortie étant égale à celle d’entrée.
Choisir ensuite la résistance d’entrée R3, par exemple 130 ohms. Les autres paramètres ne sont pas être modifiés. Les valeurs de l’inductance et des capacités sont obtenues par calcul.

.PARAM R3=130

3- Filtre final avec impédance de sortie adaptée avec le théorème de Barlett.
Choisir enfin la résistance de sortie R6, par exemple 50 ohms. Les autres paramètres ne sont pas être modifiés. Les valeurs de l’inductance et des capacités sont obtenues par calcul.

.PARAM R6=50

Résultat simulation 1: analyse petit signal AC
Elle calcule automatiquement le point de polarisation du circuit pour ensuite établir le schéma équivalent petit signal de tous les éléments non linéaires du circuit (diodes, transistors bipolaires,etc…). Elle visualise la courbe de réponse, amplitude et phase des différentes grandeurs du circuit en fonction de la fréquence lorsqu’un signal d’amplitude infinitésimale est appliqué au circuit.

Diagramme de Bode

Les courbes des filtres 1 V(out1) et 2 V(Out2) se superposent. La courbe du filtre 3 V(Out3) subit une translation vers le bas. L’adaptation par le théorème de Barlett introduit une perte d’insertion de 5 dB.

Résultat des calculs dans le fichier .log:

outmax1: MAX(mag(v(out1)))=(-0.00507865dB,0°) FROM 1e+006 TO 1e+008
f1fall3db: mag(v(out1))=outmax1/sqrt(2) AT 4.50025e+006
outmax2: MAX(mag(v(out2)))=(-0.00055803dB,0°) FROM 1e+006 TO 1e+008
f2fall3db: mag(v(out2))=outmax2/sqrt(2) AT 4.50018e+006
outmax3: MAX(mag(v(out3)))=(-5.10602dB,0°) FROM 1e+006 TO 1e+008
f3fall3db: mag(v(out3))=outmax3/sqrt(2) AT 4.50018e+006
out376: mag(v(out3))=(-6.37754dB,0°) at 3.76e+006
out411: mag(v(out3))=(-7.09339dB,0°) at 4.11e+006
out450: mag(v(out3))=(-8.1158dB,0°) at 4.5e+006
out8: mag(v(out3))=(-20.2335dB,0°) at 8e+006
out12: mag(v(out3))=(-30.675dB,0°) at 1.2e+007
out16: mag(v(out3))=(-38.162dB,0°) at 1.6e+007

Notes:
f1fall3db : fréquence de coupure du filtre 1 à -3 dB = 4,5 MHz,
f2fall3db : fréquence de coupure du filtre 2 à -3 dB = 4,5 MHz,
f3fall3db : fréquence de coupure du filtre 3 à -3 dB = 4,5 MHz,
outmax3 : perte d’insertion du filtre 3 = -5,1 dB,
les résultats suivants indiquent l’atténuation du filtre 3 à différentes fréquences.

Simulation 2 : analyse transitoire
Elle calcule les variables du circuit en fonction du temps. Une tension sinusoïdale Vpp = 2 V peak to peak et F = 4,5 MHz est injectée à l’entrée du circuit. On obtient la valeur de l’inductance et des capacités du filtre:

Filtre 1
l1_1: l1=7.07355e-008
c1_1: c1=3.53678e-008
c2_1: c2=3.53678e-008
Filtre 2
r3_2: r3=130
r4_2: r4=130
l2_2: l2=9.19562e-006
c3_2: c3=2.7206e-010
c4_2: c4=2.7206e-010
Filtre 3
r5_3: r5=130
r6_3: r6=50
l3_3: l3=6.3662e-006
c5_3: c5=2.7206e-010
c6_3: c6=7.07355e-010

Notes:
Les résultats du filtre 3 sont utilisés pour fabrriquer le filtre:
fréquence de coupure  à -3 dB = 4,5 MHz,
l3_3 : 6,4 uH,
c5_3 : 272 pF = 270 pF,
c6_3 : 707 pF = 680 pF + 27 pF.

Réalisation
Les condensateurs sont du type NP0. L’inductance L = 6,4 uH, calculée avec mini ring core calculator est faite de 36 tours de fil de Cu émaillé de 0,5 mm bobinés sur tore T50-2 acheté chez kits and parts.

Télécharger les fichiers LTspice de la simulation .

Index des articles de la catégorie Transceiver

 

]]>
http://www.f8eoz.com/?feed=rss2&p=1187 0
Transceiver CW 20 m – Récepteur – Filtre passe bande 14 MHz http://www.f8eoz.com/?p=899 http://www.f8eoz.com/?p=899#comments Wed, 28 Mar 2012 17:43:00 +0000 admin http://www.f8eoz.com/?p=899 Pour réaliser ce filtre, je me suis appuyé sur la note technique Transformer Coupled LC Bandpass Filters de W7ZOI.

Je suis parti du matériel dont je disposais:

- tores T50-6 achetés chez Kits and Parts W8DIZ,
- fil de cuivre émaillé de 7/10 mm récupéré sur un bobinage de TV.

Sur son site, W8DIZ indique les caractéristiques des tores. Le matériau 6 est bien adapté de 3 MHz à 40 MHz.

Calcul
Ci-dessous le schéma du filtre:

J’ai d’abord utilisé mini tore calculateur de DL5SWB pour déterminer les valeurs possibles du circuit résonnant LC à la fréquence F = 14 MHz. Je me suis fixé L = 0.5 uH. A cette fréquence F, avec cette valeur de L, il faut une capacité C = 250 pF. L2 = L3 sont obtenues en bobinant 11 tours de fil de Cu émaillé 7/10 mm sur un tore T50-6. L1 = L4 sont obtenues en bobinant 2 tours de fil de Cu émaillé 7/10 mm sur respectivement, L2 et L3 côté masse.

Les calculs sont faits à partir des formules de W7ZOI avec L = L2 = L3:

Fréquence F = 14 MHz
Pulsation w = 2. π . F
Nodal capacitance C0 = 1 / w2 . L
Butterworth shape k = 1 / √ 2 et q = √ 2
Bandwidth B = 0,6 MHz
C12 = C0 . k . B / F
CT = C0 – C12
d’ où C12 = 7,8 pF et CT = 250 pF
Qu =unloaded Q
Rp = résistance équivalente en parallèle.

Ne pouvant mesurer le facteur Qu de L, avec ces valeurs j’ai supposé que Qu ne pouvait être < 200.

Qend = q . F . Qu /( B . Qu – q .F)
Rp = Qend . w . L
d’ où Qend = 40 et Rp = 1737 Ohms

Le rapport du nombre de spires du couplage pour obtenir 50 Ohms est n2 = 1737 / 50 = 34,74
soit n = 5,89, d’où nombre de spires pour le couplage = 11 / 5,89 = 2 tours.

Télécharger les fichiers Kicad du schèma .

Simulation
Elle est réalisée avec l’outil gratuit LTspiceIV de LINEAR TECHNOLOGY. Voici le modèle de simulation:

Voici le diagramme de Bode obtenu:

Voici les valeurs calculées:
outmax: MAX(mag(v(out)))=(-0.0412774dB,0°) FROM 1e+007 TO 3e+007
flo3db: mag(v(out))=outmax/sqrt(2) AT 1.37784e+007
ampflo3db: mag(v(out))=(-3.05158dB,0°) at 1.37784e+007
fhi3db: mag(v(out))=outmax/sqrt(2) AT 1.43182e+007
ampfhi3db: mag(v(out))=(-3.05158dB,0°) at 1.43182e+007
(1) bw3db=539854 FROM 1.37784e+007 TO 1.43182e+007
(2) fcenter: mag(v(out))=(-0.0475675dB,0°) at 1.40483e+007
imagelo: mag(v(out))=(-31.701dB,180°) at -5.95168e+006
imagehi: mag(v(out))=(-60.9751dB,0°) at 3.40483e+007
(3) ref1: mag(v(out))=(-56.6812dB,0°) at 2.8e+007
(4) ref2: mag(v(out))=(-50.7083dB,180°) at 7e+006

Notes:
(1) bande passante à – 3dB = 0.540MHz de 13,778 MHz à 14,318 MHz
(2) fréquence centrale F0 = 14,048 MHz
(3) réjection de la fréquence image si low side injection = -56,58 dB
(4) réjection de la fréquence image si high side injection = -50,71 dB

Télécharger les fichiers LTspice de la simulation .

Réalisation
Le circuit est réalisé sur une plaque d’époxy cuivrée simple face de 6 x 3 cm. La gravure est simple: 4 x 2 = 8 îlots identiques. Je fabrique ces plaques d’avance en différents formats. Ces plaques seront ensuite soudées au moyen du fil de masse sur une plaque d’époxy cuivrée qui servira de support à toutes les cartes. Ceci rend modulaire le montage, chaque étage pouvant être remplacé. L’image ci-dessous montre le circuit équipé de résistances en entrée et en sortie pour le test. Finalement après tests C12 = 5 + 2 pf et CT = 100 + 82 + 15 pf (ajustable).


Test
Pour tester le circuit, j’ai construit un petit générateur HF. Voici le circuit de test:

Pour tracer la bande passante du filtre, à l’aide de l’oscilloscope, j’ai mesuré la tension Vin à l’entrée du filtre et Vout à la sortie du filtre à différentes fréquences. Pour chaque point j’ai calculé le Gain = 20 log Vout/Vin quand le circuit est adapté en impédance (Zin = Zout).
Le graphique a été tracé avec l’open source GRAPH qui permet de tracer rapidement un graphique à partir d’une série de points relevés et enregistrés dans un fichier csv. Les points ont été relevés tous les 0.100 MHz de 13,500 MHz à 15,100 MHz et la fréquence mesurée avec mon fréquencemètre. Le tracé de la courbe est obtenu par interpolation spline cubique. Cela est effectué simplement dans le menu Editer une série de points, en sélectionnant dans l’onglet Marqueurs, l’interpolation Splines cubiques. La courbe obtenue montre que la bande passante à -3db se situe de 13,950 MHz à 14,550 soit une largeur de bande de 0,600 MHz. L’atténuation minimum se situe autour de 14,220 MHz.


Index des articles de la catégorie Transceiver

]]>
http://www.f8eoz.com/?feed=rss2&p=899 1